Skip to main content
ЛИМС Документация
View All
Search
Shelves
Books
Sign up
Log in
Info
Content
Books
Структура БД ЛИМС уни...
Схемы модулей
Схемы модулей
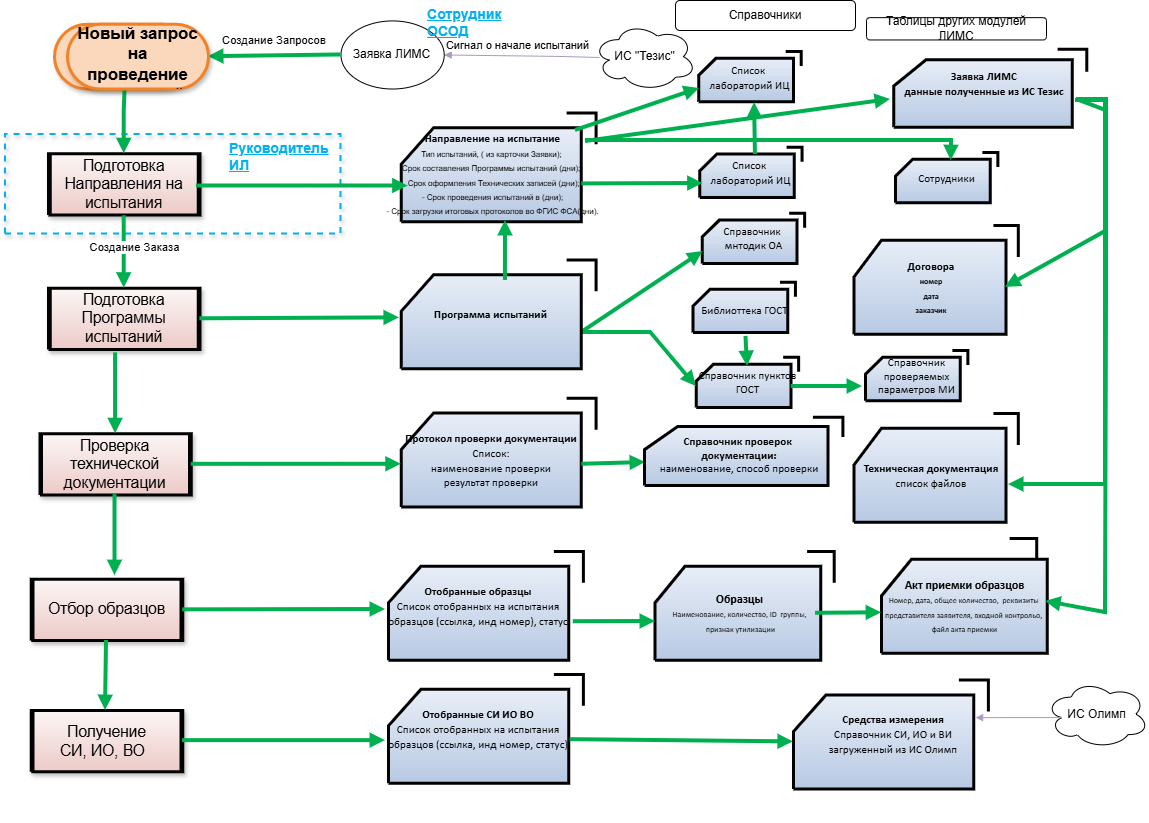
Заявка
Испытания
Образцы
Оборудование
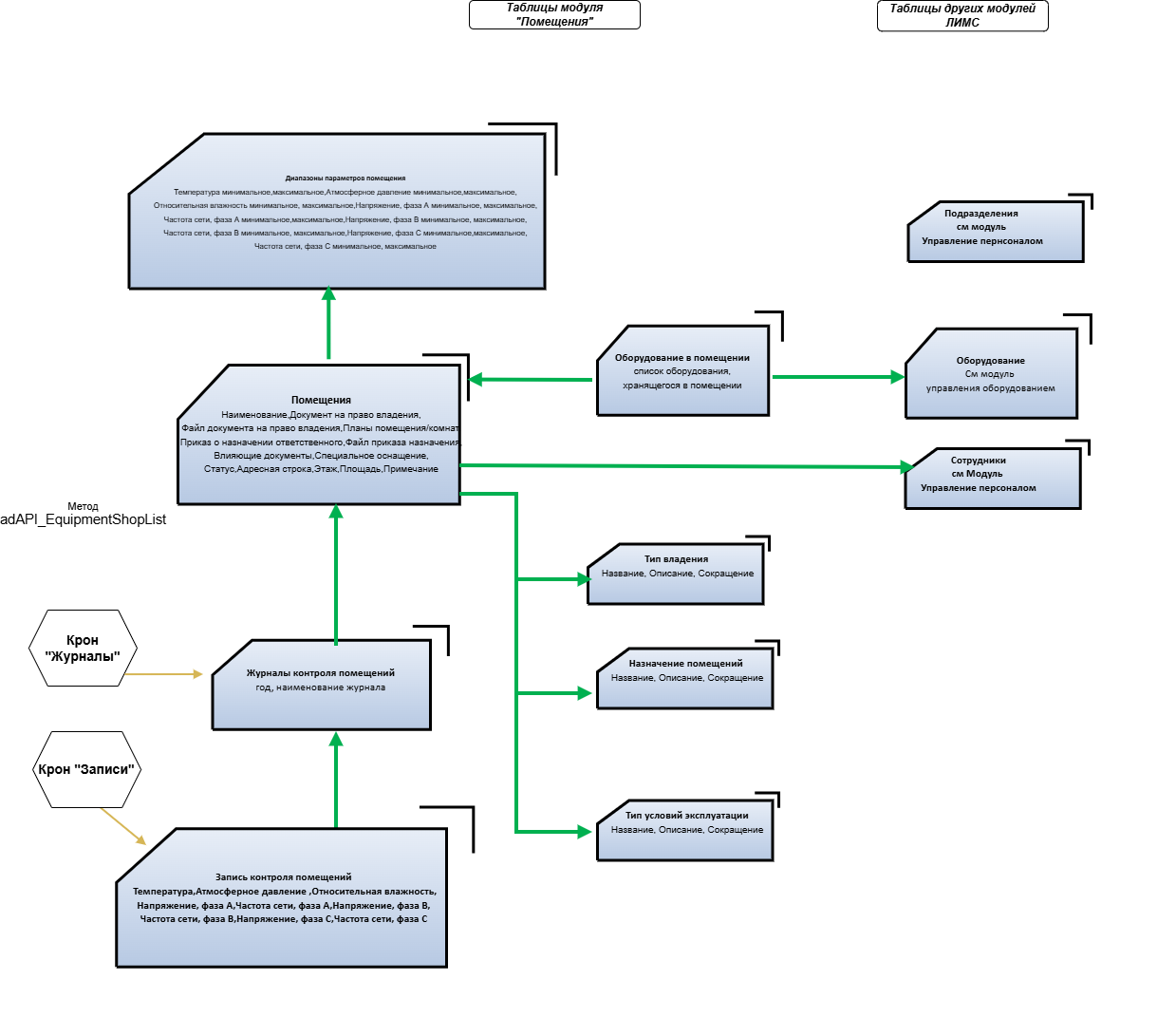
Помещения
Заявки
Enter section select mode
Previous
Описание связей Организационная структура
0 Comment Threads
0 Archived
No comments to display
No comments to display
Back to top
No comments to display
No comments to display